Το Σύστημα του ΜΗ την σήμερον ημέρα και έπεται συνέχεια...?

Manos58

εγχειρισμένη
Μηνύματα
17.160
Reaction score
12.844
Ωραίος χώρος για ακροάσεις, θεάσεις και καλή παρέα...........
Δεν είναι καπνιζόντων.....
δεν έχει ντιβάνι......
δεν έχει ντουλάπα για τους φίλους οταν το ντιβάνι είναι γεμάτο:whistling:......
το σόϊ καλοσύνη του βρίσκεις ;:rolleyes:
 


Μηνύματα
4.061
Reaction score
3.980
Δεν είναι καπνιζόντων.....
δεν έχει ντιβάνι......
δεν έχει ντουλάπα για τους φίλους οταν το ντιβάνι είναι γεμάτο:whistling:......
το σόϊ καλοσύνη του βρίσκεις ;:rolleyes:
1. Tέλεια!
2. Καταπληκτικά!
3.Υπέροχα!
Συμφωνώ απολύτως με εμένα!:beach::fuckyou:
 



vlasis

Φωτογράφος!
Μηνύματα
11.838
Reaction score
7.821
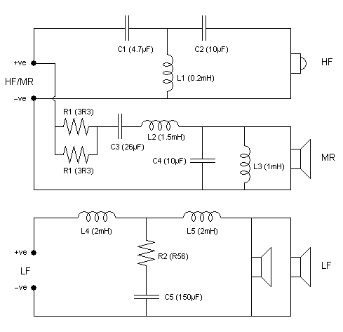
Ta C1,2,3,4,5 δεν μας είπες τι μάρκα είναι ..........:confused:
να μωρη κοτα......αυτα φοραει......




Item Description Values
C1 Bennic PMT polypropylene 4.7 uF 160 V
C2 Bennic PMT polypropylene 10 uF 160 V
C3 Bennic bipolar electrolytic 26 uF 70 V
C4 Bennic bipolar electrolytic 10 uF 70 V
C5 Bennic bipolar electrolytic 150 uF 70 V

R1 Bennic wire-wound in cement 3.3 R 7 W
R1 Bennic wire-wound in cement 3.3 R 7 W
R2 Bennic wire-wound in cement 0.56 R 7 W

L1 Air core inductor 0.2 mH
L2 Ferrite core inductor 1.5 mH
L3 Ferrite core inductor 1.0 mH
L4 Wicon Ferrite core inductor 2.0 mH
L5 Wicon Ferrite core inductor 2.0 mH

MR/HF PCB board
LF PCB board

Van den Hul CS12 wire (all drivers and posts)
 




Μηνύματα
4.690
Reaction score
1.815
Και μια επισήμανση... ότι εγώ (ηθελημένα) δεν κατέληξα στο προσωπικό γούστο... αλλά σε αυτό (με φροντίδα χώρου κλπ.) που μετράει σωστά....:prankster: και την έχω "ψωνίσει" με το αποτέλεσμα....:imtheking: :rofl:
Κάτσε τώρα γιατί με μπέρδεψες ρε boy!
Σου αρέ ή όχι το αποτέλεσμα?
Προσωπικό γούστο υπάρχει ή το εξαναγκάζεις ένεκα των μετρήσεων?
 

Μηνύματα
1.115
Reaction score
677
Συμφωνώ, αλλά υπάρχει ένα μικρό πρόβλημα... είμαι ερωτευμένος με τους ενισχυτές μου... και δεν έχω λεφτά να πάρω και άλλους 4 ίδιους...:D
Γιατί,νομίζεις πως τα υλικά που σου πόσταρε ο Βλάσης ειναι φτηνότερα;;;
Κοίτα πόσο έχουν τα υλικά της προκοπής.....
Schematic Position

Duelund CAST Component

Price (USD)

Number Required

Total

High Frequency Crossover

R1: 47R/50W resistors

47R/5W Carbon/Silver resistors

$52.06/each

2

$104.12

R2: 10R/50W resistors

10R/10W Carbon/Silver resistors

$52.06/each

2

$104.12

R3: 22R/50W resistors

22R/10W Carbon/Silver resistors

$52.06/each

2

$104.12

C1: 6u8 uF capacitors

6.8uf/100VDC PIO Copper Foil capacitors

$666.41/each

2

$1332.82

C2: 2u2 uF capacitors

2.2uf/100VDC PIO Copper Foil capacitors

$422.30/each

2

$844.60

C3: 3u3 uF capacitors

3.3uf/100VDC PIO Copper Foil capacitors

$484.10/each

2

$968.20

Low Frequency Crossover

R4: 4R7/50W resistors

4R7/10W Carbon/Silver resistors

$52.06/each

2

$104.12

R5: 1R0/50W resistors

2R0/10W Carbon/Silver resistors

$52.06/each

4

$208.24

C4: 200 uF capacitors

200 uF/100VDC Mylar CAST capacitors

$510.53/each

2

$1021.06

C5: 20 uF capacitor

20uf/100VDC PIO Copper Foil capacitors

$1905.50/each

2

$3811.00

L1: 4 mH inductors

4 mH PIO Copper Air Core inductors

$1225.70/each

2

$2451.40

L2: 1 mH inductors

1 mH PIO Copper Air Core inductors

$674.13/each

2

$1348.26
Total Price

$12,402.18
(Φυσικά αστειεύομαι,να χαίρεσαι την συστηματάρα σου και να παραμείνεις ερωτευμένος για καιρό!)
 

Μηνύματα
9.110
Reaction score
8.905
Κάτσε τώρα γιατί με μπέρδεψες ρε boy!
Σου αρέ ή όχι το αποτέλεσμα?
την έχω "ψωνίσει" με το αποτέλεσμα....:imtheking: :rofl:
Προσωπικό γούστο υπάρχει ή το εξαναγκάζεις ένεκα των μετρήσεων?
Είναι νόμος... ότι μετράει (χώρος) καλά... παίζει και καλά!

και πάλι θα σου πω το ίδιο....
την έχω "ψωνίσει" με το αποτέλεσμα....:imtheking::rofl:
Όλοι οι άπιστοι (και ΜΗ "μετρημένοι") προσέλθετε για ακρόαση... και μην ξεχάσετε τα πάμπερς μαζί σας...:prankster::gotcha:
 





Μηνύματα
166
Reaction score
61
Πανέμορφο και καλό-παιχτο να ΄ναί . Για εμάς τους φτωχούς που δέν μπορούμε να έχουμε ξεχωριστό χώρο και δέν μπορούμε να κολήσουμε στους τοίχους μπασοπαγήδες και ηχοαποροφητικά (γιατί θα ψάχνουμε κρεβάτι να κοιμηθούμε λόγο έξωσης .!!!)
τι μπορούμε να κάνουμε για να στήσουμε - βελτιώσουμε τον ήχο μάς.??
 





Staff online

ΣΤΑΤΙΣΤΙΚΑ

Threads
176.313
Μηνύματα
3.048.768
Members
38.540
Νεότερο μέλος
nchoulio
Top