- Μηνύματα
- 30.222
- Reaction score
- 30.006
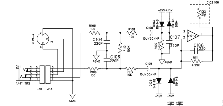
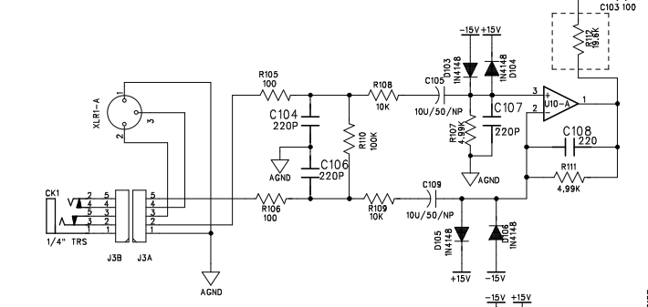
Δεν λαμβάνει χώρα καμία μετατροπή με κύκλωμα Ζήση.
Απλά απο balanced σε unbalanced η διαφορά είναι ότι παίρνουν το Hot σήμα μόνο από το balanced και το οδηγούν όπου θέλουν . Δεν μεσολαβεί κύκλωμα δλδ όπως στην ανάποδη περίπτωση από unbalanced σε balanced.
Απλά απο balanced σε unbalanced η διαφορά είναι ότι παίρνουν το Hot σήμα μόνο από το balanced και το οδηγούν όπου θέλουν . Δεν μεσολαβεί κύκλωμα δλδ όπως στην ανάποδη περίπτωση από unbalanced σε balanced.

